近日,365best官网365best体育亚洲官网钱家忠教授课题组在复杂含水层参数识别与污染反演方法研究中取得重要进展,相关成果以“Enhancing Aquifer Characterization With Position‐Encoded Hyperparameters: A Novel ES-SIFG Approach”为题,发表在水文与水资源领域国际权威期刊《Water Resources Research》上。
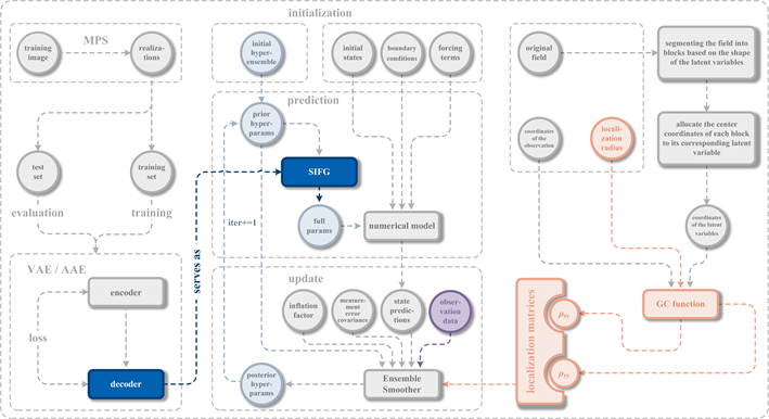
地下水是保障国家水安全与生态健康的关键资源,其流动机制和污染物迁移过程在非均质含水层中尤为复杂。传统参数识别方法通常依赖高斯分布假设,难以准确模拟复杂地质结构下的非高斯特征。本研究提出一种全新反演方法“空间信息场生成器-集合平滑器(ES-SIFG)”,创新性的为超参数编码位置信息,结合“协方差局域化(Covariance Localization)”策略,有效解决了小样本条件下模型不稳定、结构识别不准确等瓶颈问题。

该方法在二维合成实例和三维真实场地数据上进行了验证,结果表明其在非高斯含水层条件下大幅提升了参数识别精度与不确定性量化能力,为地下水污染溯源、地下结构识别等实际问题提供了可靠、高效的数值模拟工具。

《Water Resources Research》由美国地球物理学会(AGU)主办,致力于发表涵盖水文过程、水资源管理、水文地球物理与建模等领域的高水平原创研究。论文第一作者为365best官网2024届硕士研究生孙猛,通讯作者为骆乾坤副教授和马雷教授。该研究得到了国家重点研发计划、国家自然科学基金和安徽省自然科学基金的资助。
论文链接:https://doi.org/10.1029/2024WR038468(骆乾坤/文 南国君/审核)